Rayleigh Fading
Abstract
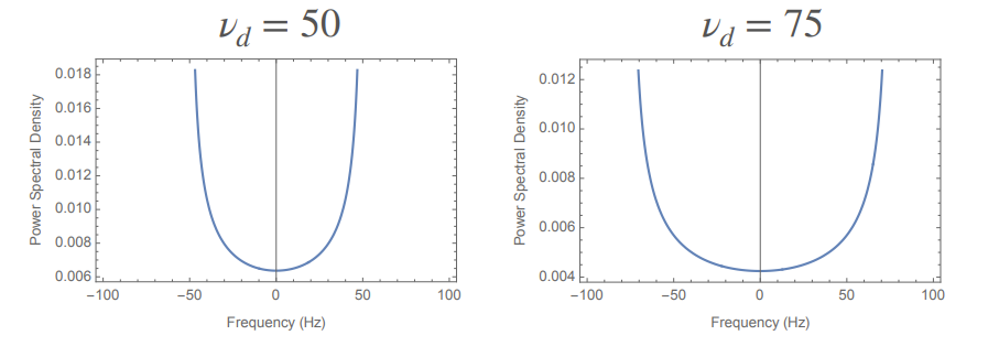
Fading affects our signal more than just simply adding inaccuracy into our system, doppler spread can also “broaden” our spectrum, (spectral broadening), in the case of a single sine wave we can describe this spread with:
Common Doppler Shifts in industry are 10Hz and 100Hz, which is caused by objects at velocity around 4mph (people) and objects at velocity 40mph (cars) at the frequency of 1800MHz (mobile phones)
By taking the Inverse Fourier and normalising with respect to the RMS power, we can see it’s effects:
This is much smaller amount of noise, but dynamic.
The deep troughs are called “deep fades”
Demonstration:

Parameters affect as such:
